|智能客服|
微信二维码

风险提示

常见问题:微信公众号

泰·视界

反洗钱专栏

数字人民币操作手册

投资者权益须知

免责声明

投资者教育

反洗钱宣传

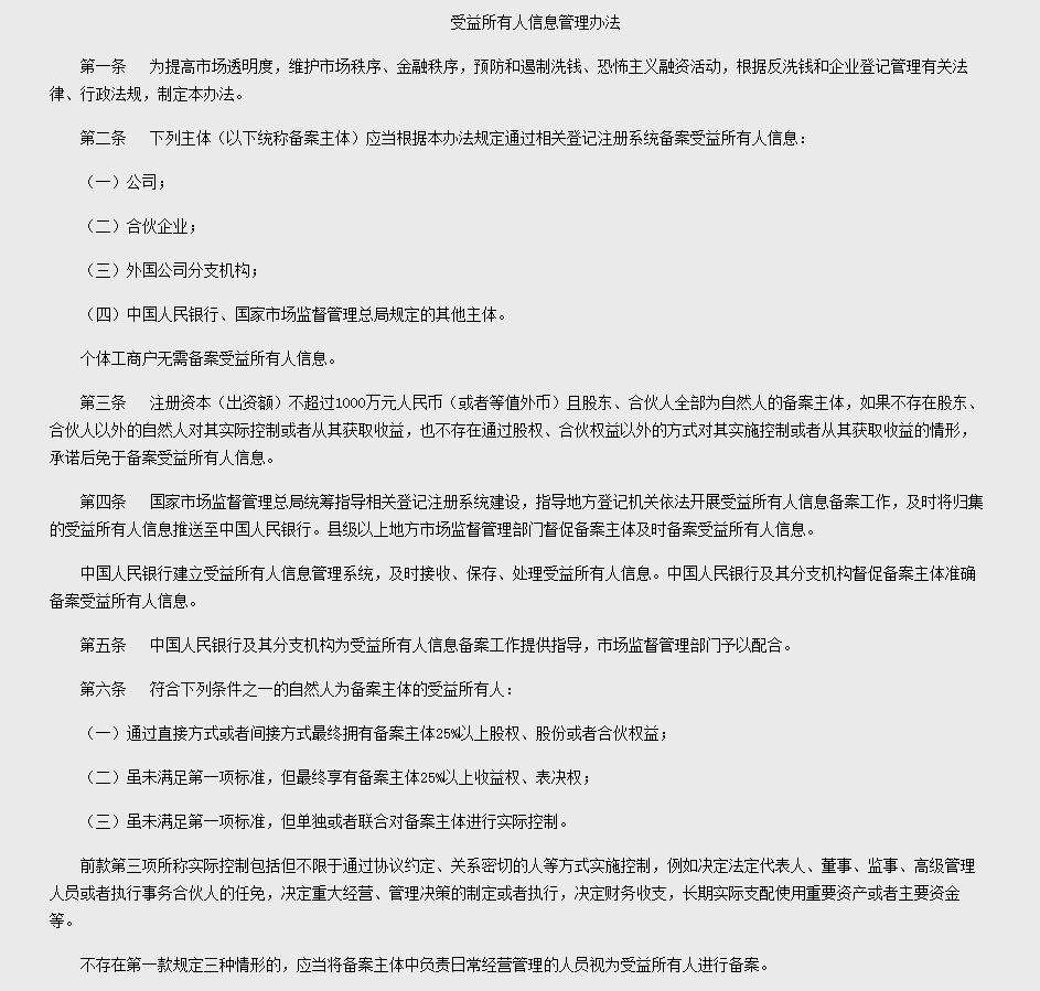
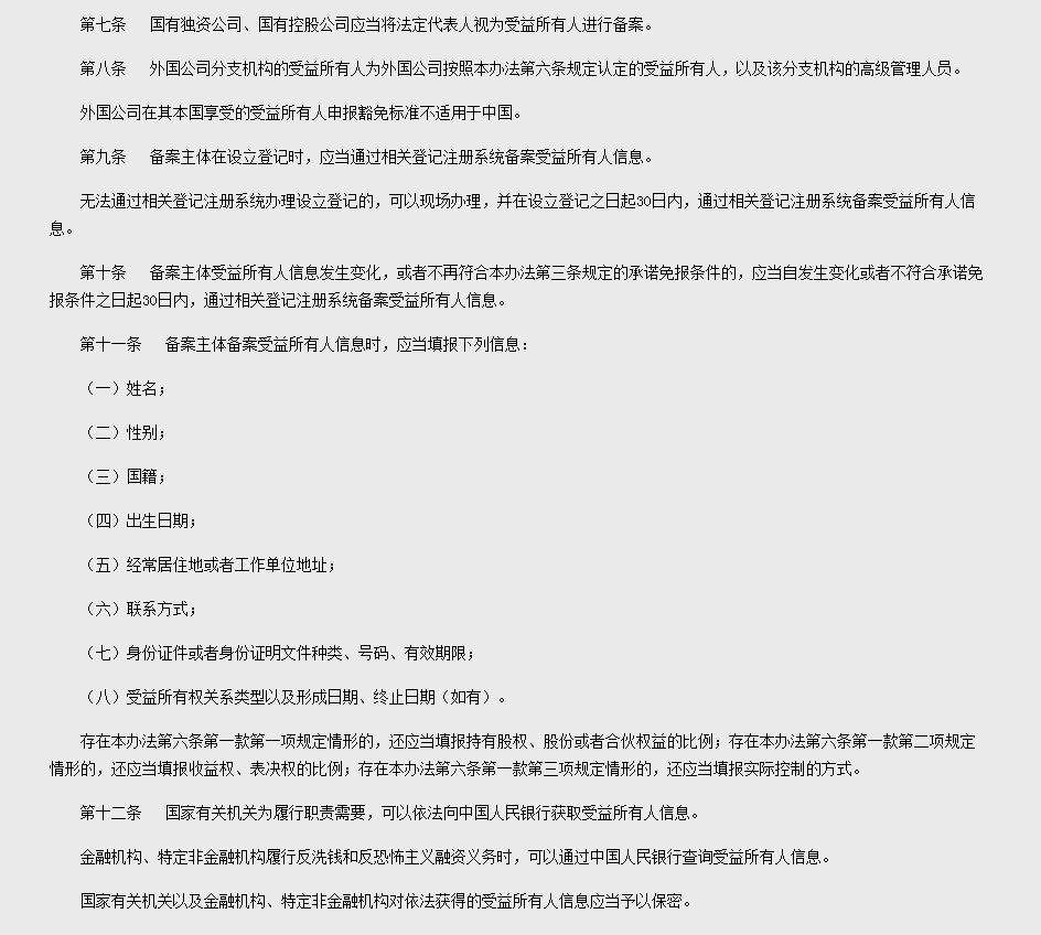
中国人民银行 国家市场监督管理总局令〔2024〕第3号(受益所有人信息管理办法)

发布时间:2024-05-15 09:54
来源:中国人民银行