搜索
<% if(data.fund&&data.fund.length>0) { %>
产品
共<%= data.fund.length %>条
<% if(data.fund.length>5) { %>
查看更多
<% } %>
<% for (let i = 0; i < Math.min(data.fund.length, 5); i++) { %>
<% } %> <% } %> <% if(data.article&&data.article.hits&&data.article.hits.length>0) { %>
泰·资讯
共<%= data.article.total %>条
<% if(data.article.total>3) { %>
查看更多
<% } %>
<% for (let i = 0; i < Math.min(data.article.hits.length, 3); i++) { %>
<%= data.article.hits[i].published_at %>
<% } %> <% } %> <% if(data.report&&data.report.hits&&data.report.hits.length>0) { %>
公告
共<%= data.report.total %>条
<% if(data.report.total>3) { %>
查看更多
<% } %>
<% for (let i = 0; i < Math.min(data.report.hits.length, 3); i++) { %>
<%= data.report.hits[i].type %>
<%= data.report.hits[i].published_at %>
<% } %> <% } %> <% if(data.historyText&&data.historyText.length>0) { %>
搜索历史
清除记录
<% if(data.historyText.length>0) { %> <% for (let i = 0; i < Math.min(data.historyText.length, 5); i++) { %>
<%= data.historyText[i] %>
<% } %> <% } %> <% } %> <% if(data.historyFunds&&data.historyFunds.length>0) { %>
最近浏览
清除记录
<% if(data.historyFunds.length>0) { %> <% for (let i = 0; i < Math.min(data.historyFunds.length, 5); i++) { %>
<%= data.historyFunds[i].name %>
<%= data.historyFunds[i].code %>
<% } %> <% } %> <% } %> <% if(data.hot) { %>
热搜基金
<% for (let i = 0; i < data.hot.length; i++) { %>
<%= data.hot[i].name %>
<% if(data.hot[i].m6) { %>
近六月收益率
<% if(data.hot[i].m6>=0) { %>
+<%= data.hot[i].m6 %>%
<% } else { %>
<%= data.hot[i].m6 %>%
<% } %>
<% } %>
<% } %> <% } %>
你好,匿名用户
[退出]
登录
|
注册
|
智能客服
|
首页
基金超市
高端理财
我的账户
资讯中心
投基有道
资讯信息
公司公告
产品公告
企业年金公告
公司动态
投基有道
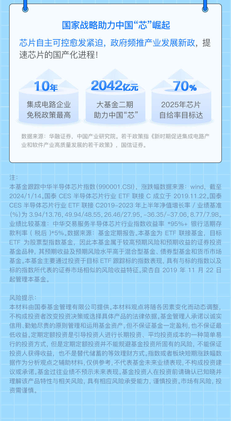
【热点快报】业绩超预期增长!行业龙头带动芯片回暖
来源:热点快报